开云kaiyun官网
学校主站
|
院长信箱
|
相关下载
|
管理
站内搜索:
首页
学院概况
学院简介
学院领导
机构设置
联系我们
专业设置
口腔医学
口腔医学技术
教学科研
教学管理
科研动态
课程思政
学院荣誉
师资建设
教师风采
专业带头人
楚天技能名师
招生就业
普专招生
继续教育
就业指导
就业信息
学生工作
学生管理
学生风采
学生资助
应征入伍
校友风采
党建工作
党建动态
组织设置
党建制度
党员风采
实习实训
实习动态
校企合作
实验室建设
制度汇编
综合管理制度
教学管理制度
学生管理制度
公告通知
最新文章
开云kaiyun官网“直丝弓矫
[2023/06/12]
关于组织2023年度专业技术人员继续教育
[2023/06/01]
孝感市直事业单位(部分岗位)2023年公
[2023/05/17]
关于组织申请认定2023年春季教师资格报
[2023/04/20]
开云kaiyun官网2023年“强校有我行动”主题
[2023/04/17]
转:省教育厅关于做好2023年湖北省普通
[2023/03/10]
开云kaiyun官网参加全国“
[2022/12/05]
关于开展2022年度职称校外推荐评审(非
[2022/09/29]
当前位置:
首页
>>
公告通知
>> 正文
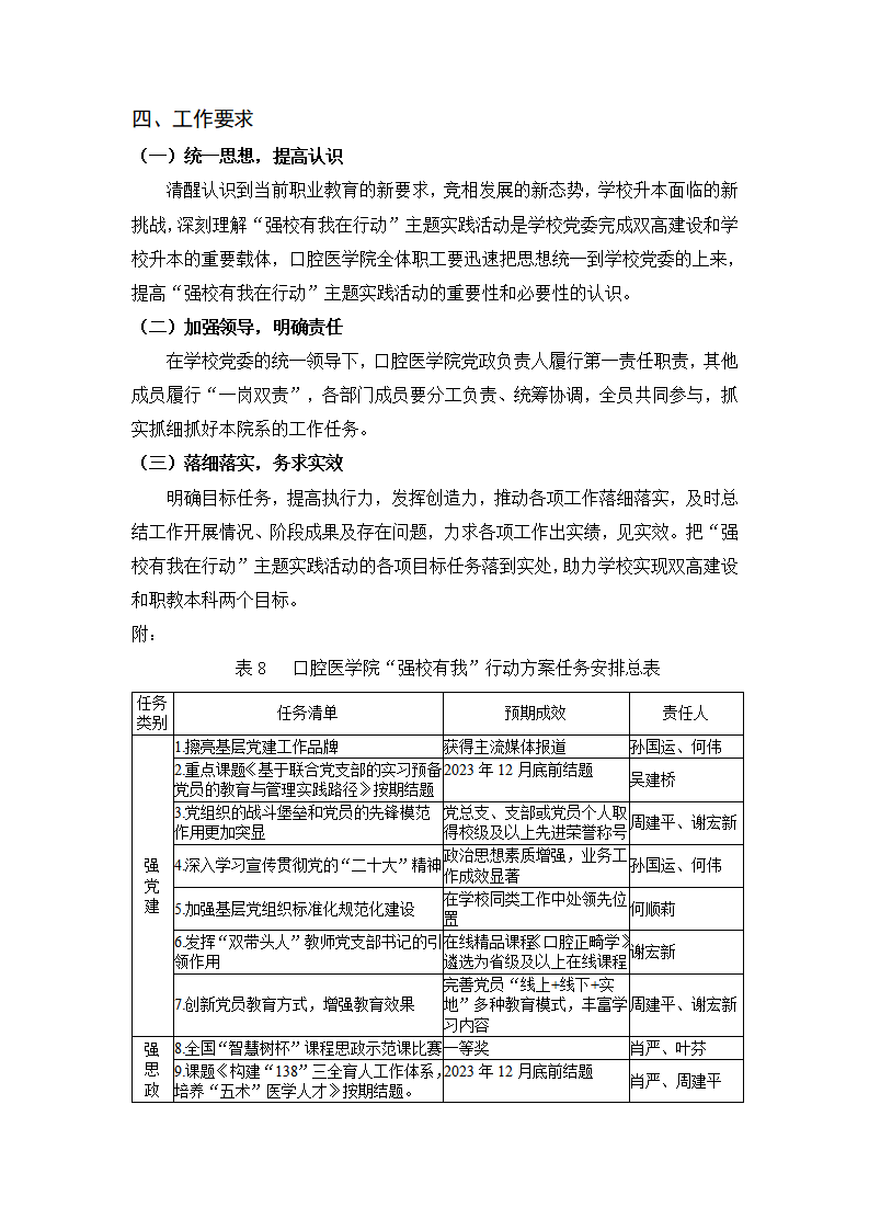
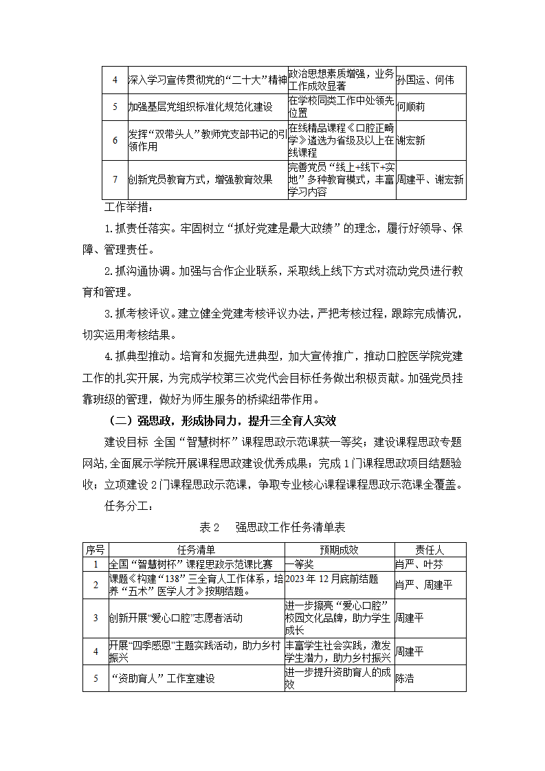
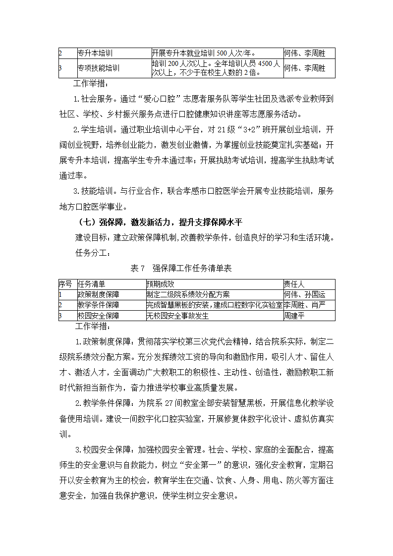
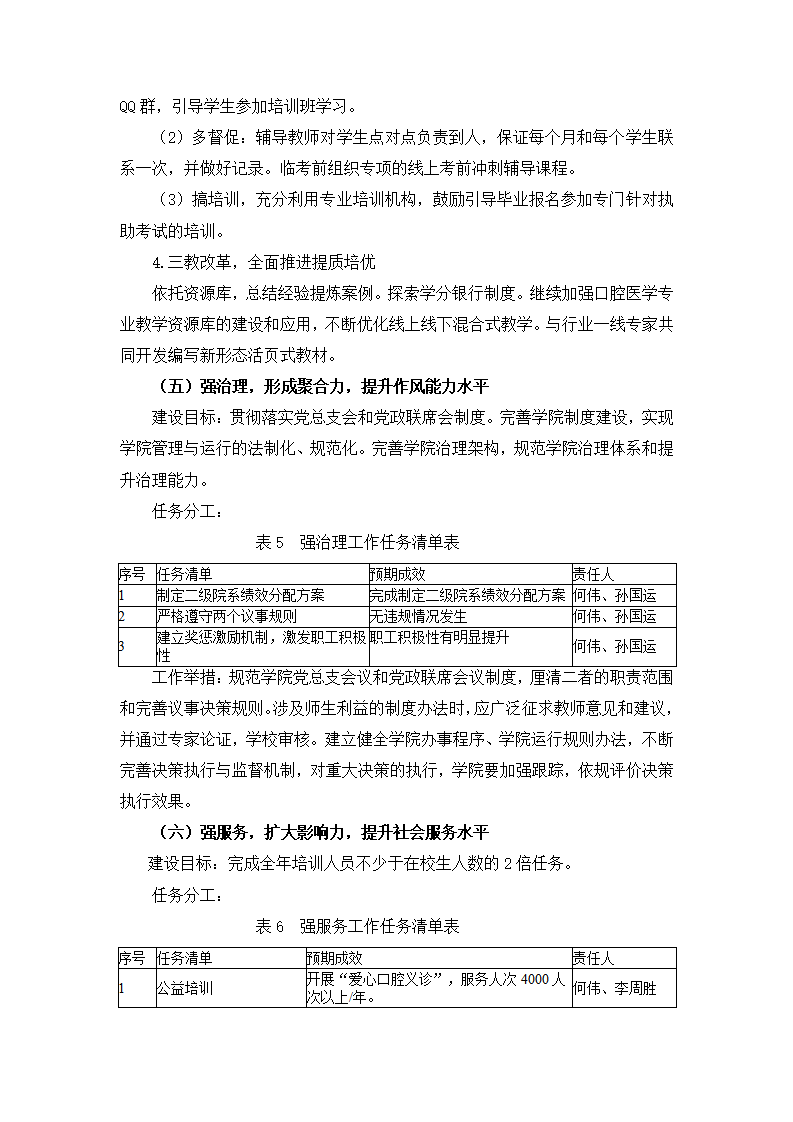
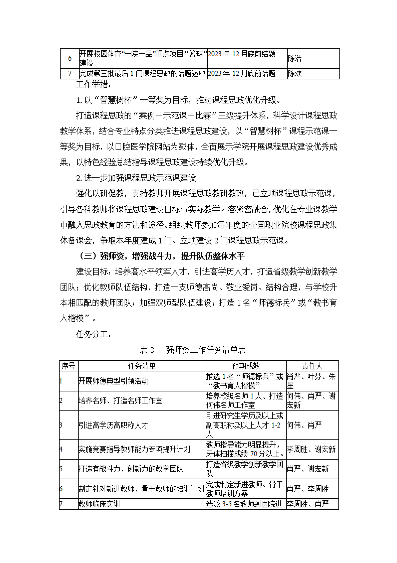
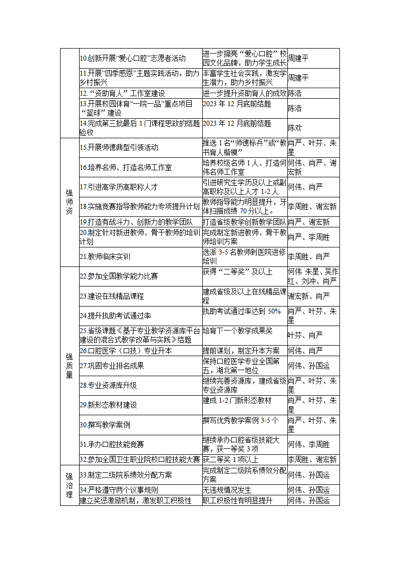
开云kaiyun官网2023年“强校有我行动”主题实践活动方案
日期:2023-04-17 18:36
作者:
阅读:[]
【
关闭
】